Oleva

Mobile Website Design

Project Summary

Mission

The idea for Oleva was born from a clear gap in the Israeli healthcare system for English-speaking immigrants, or "Olim." Pregnancy is a delicate time, and navigating a new and complex system—often in a language they don’t fully understand—only compounds the stress. For many, this struggle isn’t just inconvenient; it can lead to dangerous situations, such as missed milestone appointments, miscommunications with doctors, and overlooked health concerns.

The Problem

Through my research, it became evident that while Israeli healthcare offers significant benefits—affordable care, generous maternity benefits, and flexibility in doctor choice—these perks are often inaccessible to English speakers. Why? A lack of clarity, fragmented information, and inaccessible Hebrew-language systems prevent many from taking full advantage of their insurance benefits and other resources.

The Goal

Oleva was designed as a one-stop-shop to fill this void. At its core, Oleva aims to provide clarity, convenience, and peace of mind for English-speaking women navigating pregnancy and postpartum care in Israel.

Timeframe

8 weeks

My Role

UX/UI Designer

  • Research

  • User flows

  • Wireframing

  • Visual design

  • Branding

  • Prototyping

  • Usability Testing

Skills

  • Figma

  • Fig Jam

  • Otter AI

  • Maze

Tools

Starting with Research

To determine what features the app needed, I started with research. The most impactful steps were talking to users to understand their needs and analyzing competitors to identify opportunities.

User Interviews

By interviewing several English-speaking young mothers, I gained valuable insights into their experiences and challenges. Using affinity mapping to analyze the interviews, key themes emerged, highlighting common pain points and unmet needs:

Who are we designing for?

With the knowledge and insights gained through the interviews, personas were created to understand the unique qualities, preferences and behaviours of the people most likely to benefit from the website.

Competitor Analysis

In order to actually create a useful product, it was imperative to research what else was out there- the competition- and to ensure that Oleva would fill all the gaps that were missing. 

Pregnancy tracking apps exist but are largely generic and fail to address the nuances of Israeli healthcare or the language barrier. Similarly, Israeli insurance apps are helpful but nearly impenetrable to those without advanced Hebrew proficiency. For women balancing the demands of pregnancy and new motherhood, this system is simply untenable.

We will actually solve the problem at-hand and create a one stop shop platform where all features can be accessed at once. 

What We’ll Do Differently

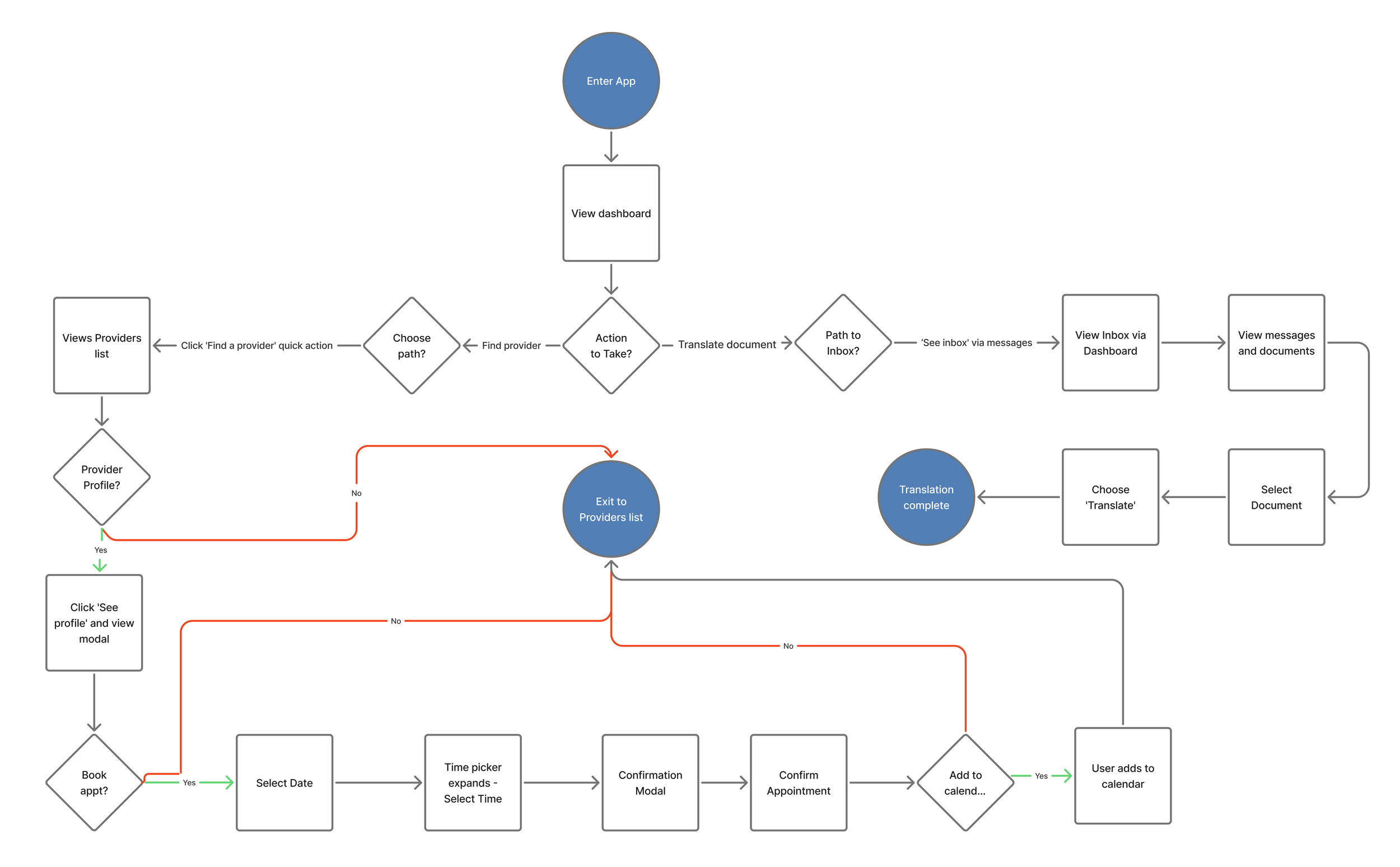
Exploring the Flow

After finalizing the feature list and mapping out user task flows, the next step was to bring everything together and design a seamless, cohesive experience.

Sitemap

Next, creating a sitemap was crucial for organizing how all the features would be structured within the site’s information architecture. Using a card sorting activity, users helped us identify logical categories and groupings, which guided the sitemap’s layout.

Starting with Sketches

The low-fidelity wireframes aimed to explore different layout and navigation options, highlighting the basic structure and user flow.

Going Deeper with the Designs

In the mid-fidelity wireframes, we incorporated design patterns and added detailed interactions to support usability testing.

Designing UI for Empowerment & Ease

With the mid-fidelity wireframes finalized, it was time to bring the visual identity of Oleva to life. This phase focused on creating a UI design system that not only enhanced usability but also embodied the emotions and values I wanted the app to convey. My goal was to craft a strong and empowering yet feminine design that felt both relaxing and uplifting. Every design choice—from the color palette to the typography and iconography—was guided by what I believed would resonate most with my users, ensuring a balance of functionality and aesthetic appeal.

Testing the Flow

Next came the critical phase where I observed how users interacted with the product, uncovering insights and perspectives different from my own as the sole designer.

Going High-Fidelity

With the flow defined, I moved on to creating high-fidelity designs to validate the experience and ensure smoother testing. 

Usability Testing

Using Maze, I set up two user flows to test on my prototype.

After analyzing the results and reviewing the heatmaps, I found that users generally found the flow simple to navigate. The 87.5% success rate and 12.5% drop-off rate were due to technical difficulties on the users’ end, rather than issues with the design itself.

Analyzing the results of Flow 2 alongside user feedback provided clear direction for iterations, which addressed key areas of confusion:

  • Search and Save a Word: Resolved confusion caused by the blinking cursor by requiring users to click the search bar before typing.

  • Appointment Scheduling: Improved accessibility and clarity by adding a dedicated 'Schedule an Appointment' section in the app navigation.

  • Bookmarking Feature: Enhanced understanding by adding a label or tooltip to explain the bookmark icon’s purpose.

After implementing these changes, I tested the updated design and received overwhelmingly positive feedback from users, confirming the improvements effectively addressed their concerns.

Conclusion

The Brand

The name "Oleva" reflects the company’s mission beautifully. A blend of "Oleh" (immigrant) and "Lev" (heart), it symbolizes the care, love, and guidance the app provides to Olim as they navigate their healthcare journeys in Israel.

Reflection

Conceptualizing Oleva and watching it take shape was an incredibly rewarding experience. As an “Oleh”, I deeply related to the users and their pain points. Throughout the process, I worked to balance my commitment to the project’s vision with the understanding that I am not the user, ensuring their needs remained at the forefront.

See Full Prototype
Previous
Previous

Frempco